Картинки из квадратов \ Теоретико-множественная математика \ Логика и методология дедуктивных наук \ Основания математики \ Непрерывность и иррациональные числа \ Основы математического анализа. Часть 1 (В. А. Ильин, Э. Г. Позняк, 2005) \ Предварительные сведения об основных понятиях математического анализа \ Мгновенная скорость и связанные с нею новые математические понятия \
 

9.6.4.7.13.1.2.3a. Правило дифференцирования сложной функции

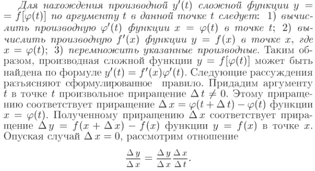
Начало см. здесь.
Ильин В. А., Позняк Э. Г.
Основы математического анализа. Часть 1.
М.: ФИЗМАТЛИТ, 2005, cc. 26 — 27.
Популярное объяснение понятия "функция" см. у Я. Стюарта здесь.
Определение понятия "производная функции" см. здесь.
Определение понятия "сложной функции" см. здесь.

Продолжение см. здесь.
  К началу данной страницы
Картинки из квадратов \ Теоретико-множественная математика \ Логика и методология дедуктивных наук \ Основания математики \ Непрерывность и иррациональные числа \ Основы математического анализа. Часть 1 (В. А. Ильин, Э. Г. Позняк, 2005) \ Предварительные сведения об основных понятиях математического анализа \