Картинки из квадратов \ Теоретико-множественная математика \
Математические системы \ Полугруппы \ Группы \ Теория групп и ее применение (Хавьер Фресан) \ Под знаком Диофанта \
 

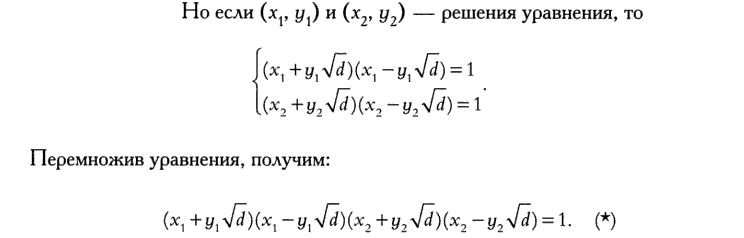
9.5.2.6.9.5.3. Уравнение Пелля - Ферма

 
Начало см. здесь.
Хавьер Фресан.
Пока алгебра не разлучит нас.
Теория групп и ее применение.
Пер. с исп., М.: Де Агостини, 2014, cc. 94 — .
Об истории "уравнения Пелля" у Г. Дэвенпорта см. здесь.











  К началу данной страницы  
Картинки из квадратов \ Теоретико-множественная математика \
Математические системы \ Полугруппы \ Группы \ Теория групп и ее применение (Хавьер Фресан) \ Под знаком Диофанта \