Картинки из квадратов \ Теоретико-множественная математика \ Theoretical Computer Science \ Теория синтаксического анализа, перевода и компиляции. Том 1. (А. Ахо, Дж. Ульман; 1978) \ Предварительные математические сведения \ Основные понятия теории множеств \

9.7.6.02.1.3. Отношения

Начало см. здесь.
Ахо А., Ульман Дж.
Теория синтаксического анализа, перевода и компиляции. Том 1.
Пер. с англ. М.: Мир 1978, cc. 16 — 18.
Более подробно об этом см. здесь.



Более подробно об этом см. здесь.

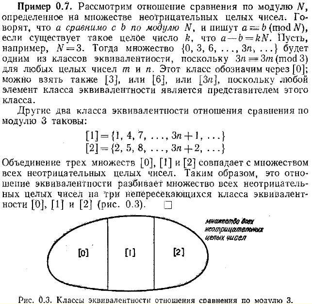
Более подробно об отношениях эквивалентности см. здесь и здесь.

К началу данной страницы
Картинки из квадратов \ Теоретико-множественная математика \ Theoretical Computer Science \ Теория синтаксического анализа, перевода и компиляции. Том 1. (А. Ахо, Дж. Ульман; 1978) \ Предварительные математические сведения \ Основные понятия теории множеств \