Картинки из квадратов
\
Теоретико-множественная математика
\
Математическая физика
\
Теоретическая физика, том I. Механика (Л. Д. Ландау, Е. М. Лифшиц, 1988)
\
Столкновение частиц
\
9.8.11.4.17. Упругие столкновения частиц
Начало см.
здесь
и
здесь
.
Ландау, Л. Д., Лифшиц, Е. М.
Теоретическая физика, том I. Механика.
М.: Наука, 4-е изд., 1988, cc. 62 66.
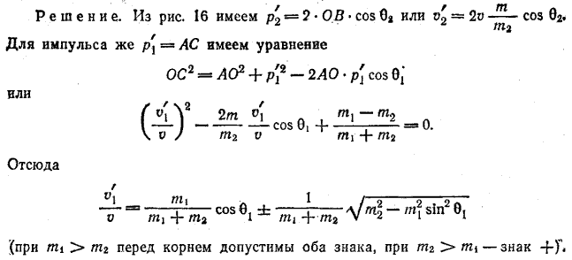
Соотношения (13, 2)
см.
здесь
.
К началу данной страницы
Картинки из квадратов
\
Теоретико-множественная математика
\
Математическая физика
\
Теоретическая физика, том I. Механика (Л. Д. Ландау, Е. М. Лифшиц, 1988)
\
Столкновение частиц
\