Картинки из квадратов \ Арифметика "на квадратах" \
Некоторые факты элементарной математики \ Алгоритм Евклида \ Алгоритм Евклида (Г. Дэвенпорт) \

7.4.5.2.2. Одно свойство Н. О. Д.

 
Начало см. здесь.
Дэвенпорт Г.  Высшая арифметика.
Введение в теорию чисел.
М.: Наука, 1965, cc. 28 — 31.
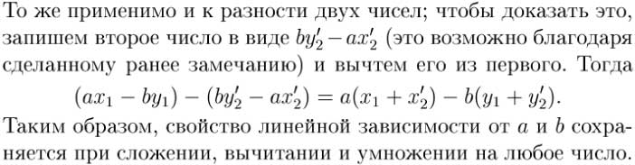
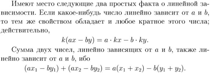
7.4.5.2.2.1. Применение понятия линейной зависимости к исследованию алгоритма Евклида


7.4.5.2.2.1. Применение понятия линейной зависимости к исследованию алгоритма Евклида
К началу данной страницы  
Картинки из квадратов \ Арифметика "на квадратах" \
Некоторые факты элементарной математики \ Алгоритм Евклида \ Алгоритм Евклида (Г. Дэвенпорт) \