Картинки из квадратов \ О гармоническом \ Гармоничная геометрия \ Основные понятия проективной геометрии \ Учебники по аналитической геометрии \ Лекции по аналитической геометрии (П. С. Александров) \ Проективная плоскость \

10.3.4.8.1.21.5c. Переход от одной проективной системы координат к другой

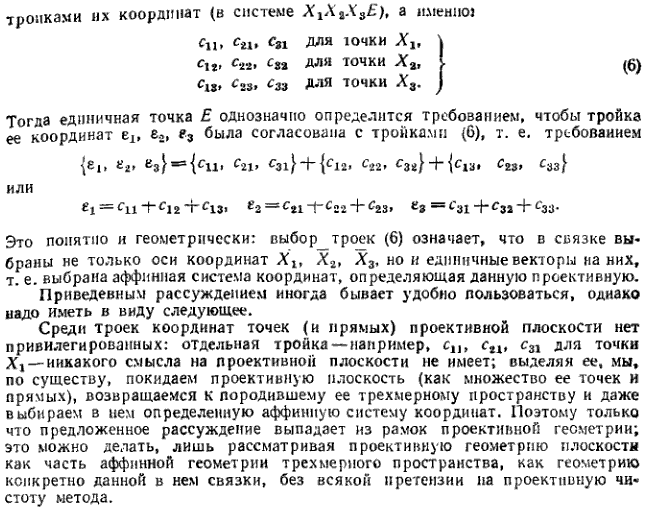
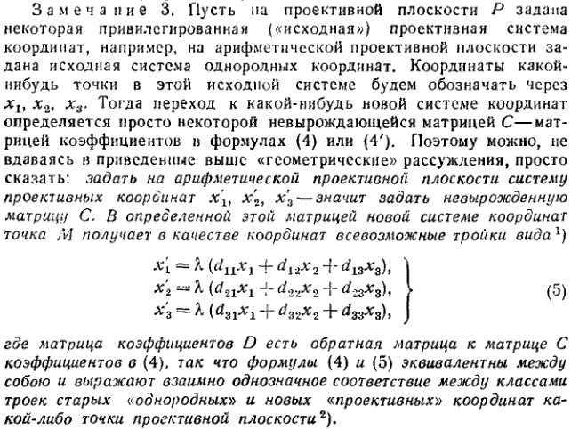
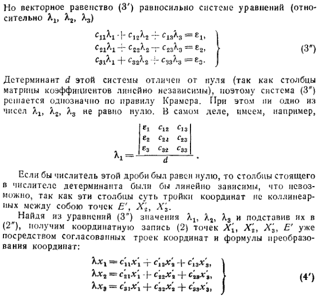
Начало см. здесь и здесь.
Александров П. С.
Лекции по аналитической геометрии.
М.: Наука, 1968, cc. 595 — .





Продолжение см. здесь.
К началу данной страницы
Картинки из квадратов \ О гармоническом \ Гармоничная геометрия \ Основные понятия проективной геометрии \ Учебники по аналитической геометрии \ Лекции по аналитической геометрии (П. С. Александров) \ Проективная плоскость \